Termostat je kľúčovým prvkom moderných vykurovacích systémov, ktorý zaisťuje komfort a energetickú efektívnosť. V tomto článku sa zameriame na prenosné termostaty, ktoré ponúkajú flexibilitu a pokročilé možnosti ovládania vykurovacích systémov, vrátane kotlov Attack.
Čo je to termostat a ako funguje?
Termostat (z gréckeho thermos, teplo, a stasis, trvanie) je technické zariadenie, ktoré v uzatvorenom priestore udržuje stálu teplotu. Pre reguláciu vykurovacích telies (radiátorov) ústredného kúrenia sa užívajú termostaty s kovovým mechom (vlnovec) naplneným plynom alebo liehom. Elektromechanické termostaty udržujú napríklad teplotu elektrickej žehličky: v žehličke je bimetalový kontakt, ktorý pri dosiahnutí nastavenej teploty vypne prívod prúdu do vykurovacieho telieska; keď teplota klesne, kontakt sa opäť zopne.
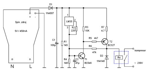
Elektronické termostaty sú ovládané polovodičovými senzormi, ktorých signál sa zosilní a následne spracuje buď analógovo alebo digitálne. Elektronika následne ovláda najčastejšie relé-spínacie / rozpínací kontakty (kúrenie / chladenie). Elektronické teplotné čidlá delíme na tieto druhy:
- Odporové teplotné čidlo: tvorí termistor, ktorého odpor sa mení podľa okolitej teploty. Teplotná charakteristika môže byť PTC alebo NTC.
- Napäťový teplotný snímač: na výstupe analógového snímača je napätie, ktoré sa mení podľa okolitej teploty.
- Digitálny teplotný snímač: na výstupe snímača je informácia odovzdávaná v digitálnej forme, číselný údaj sa mení podľa okolitej teploty. Výstup takéhoto snímača je odolný voči vonkajšiemu rušeniu a dĺžke káblového spojenia (odpor alebo kapacita vedenia).

Typy prenosných termostatov a ich využitie
Existuje niekoľko typov prenosných termostatov, ktoré sa líšia spôsobom pripojenia, funkciami a určením:
Izbové termostaty
Izbové termostaty slúžia na nastavenie optimálnej izbovej teploty v dome alebo v byte. Snímajú teplotu v miestnosti, či celej domácnosti a na základe toho v nej udržujú teplotu, ktorú ste si nastavili. Najbežnejšie termostaty sú s týždenným programom a s dvomi nastaveniami teploty - dennej a nočnej.
Bezdrôtové termostaty
Bezdrôtové termostaty sa používajú na regulovanie vykurovacej teploty v miestnosti, kde sa nachádza termostat - vysielač. Bezdrôtové prevedenie termostatu dovoľuje ľubovoľné umiestnenie vysielača bez nutnosti vedenia káblov. Ich dosah je až do 100 metrov v otvorenom priestore, no v prípade prechodu sa táto vzdialenosť zmenšuje. Sú odolné voči rušeniu signálu a nevyžadujú žiadne zložité nastavenie. Prijímač termostatu sa umiestni napríklad do kotolne a vodičom sa spojí s kotlom alebo iným zariadením, ktoré chceme spínať.

Termostaty do zásuvky
Termostaty do zásuvky slúžia na reguláciu kotla, radiátora či podlahového kúrenia. Sú napájané zo siete, takže ich ľahko umiestnite v blízkosti vášho kotla či radiátora. Modernejšie zásuvkové termostaty disponujú WiFi pripojením, s ktorým ich možno ovládať pomocou inteligentného telefónu. Vďaka naozaj jednoduchému ovládaniu môžete regulovať teplotu alebo nastaviť programy, ktoré vám znížia tepelnú spotrebu.
Termostaty pre obehové čerpadlá
Termostaty pre obehové čerpadlá sú určené na nastavenie teploty, ktorá je najčastejšie snímaná na kotlovom potrubí a podľa teploty obehové čerpadlo zapnú alebo vypnú. Toto riešenie má uplatnenie najmä pre nahrievanie zásobníka alebo ako ochrana kotlového okruhu. Termostaty pre obehové čerpadlá sú k dispozícii v rôznych vyhotoveniach. Najjednoduchším vyhotovením je klasický príložný termostat, ktorý funguje na základe bimetalu, ktorý zopne kontakt, najčastejšie fázu čerpadla.
Príkladom takejto regulácie je Regulácia CS-21 s LED displejom, ktorá je určená na ovládanie obehového čerpadla ústredného kúrenia (ÚK). Jej úlohou je zapnutie čerpadla ÚK, ak teplota dosiahne zadanú hodnotu a jeho vypnutie, ak teplota kotla poklesne pod zadanú hodnotu o nastavenú hodnotu hysterézie. Tento režim prevádzky zabraňuje zbytočnej činnosti čerpadla čím šetrí elektrickú energiu, predlžuje životnosť čerpadla a zvyšuje jeho spoľahlivosť. Regulácia môže tiež pracovať ako termostat, ktorý vypína čerpadlo po dosiahnutí zadanej teploty. Regulácia CS-21 má funkciu ANTISTOP, ktorá chráni obehové čerpadlo proti zatuhnutiu mimo vykurovaciu sezónu (čerpadlo sa zapína približne každých 10 dní na dobu 1 minúty). Doplnkovou funkciou regulácie je ochrana čerpadla pred zamrznutím vody v systéme.
Ďalším príkladom je Regulácia EU-21 CWU (TÚV), ktorá je univerzálna regulácia s dvomi snímačmi teploty, ktoré sú určené pre ovládanie obehového čerpadla TÚV a beznapäťového výstupu, ktorý sa zapína spolu s čerpadlom.
Elektronická riadiaca jednotka SP100 je zariadenie určené na automatické zapínanie a vypínanie obehového čerpadla UK.
Snímač teploty PS600 periodicky meria a zaznamenáva nameranú teplotu. Zaznamenané teploty môžu byť použité rôznymi spôsobmi v závislosti od konfigurácie systému: pridružením k chladiacim / vykurovacím systémom, osvetľovacím systémom alebo zariadeniam pripojeným k inteligentným výstupom, ventilom atď. Rozsah merania snímača je dôležitou vlastnosťou a ponúka možnosť zasielania oznámení týkajúcich sa teplotných hodnôt, vytvárania bezpečnostných metód pridružením k iným zariadeniam alebo možnosť zberu údajov pre analýzu, prevádzku vykurovacích / chladiacich systémov.
Termostat SALUS PC12HW pre čerpadlá ÚK + TÚV s príložnými čidlami je elektronický termostat pre čerpadlá vykurovacieho systému ÚK + TÚV, ktorý zapína alebo vypína čerpadlo v závislosti od prednastavenej teploty.
THERMO-CONTROL TC 11M+ termostat 230V pre ovládanie vykurovacieho systému s trojcestným ventilom do 110°C je moderný, procesorom riadený termostat s grafickým podsvieteným displejom a jednoduchým ovládaním. Termostat inteligentne ovláda funkcie vykurovacieho systému s trojcestným ventilom. Vo vykurovacích systémoch s kotlami prístroj TC 11M + ovláda funkciu ventilu a udržuje teplotu vracajúcej sa vody na požadovanej úrovni. Pri správnom nastavení je zamedzené zrážanie vlhkosti na povrchu kotla pri ohreve vody, čo výrazne predlžuje životnosť kotla. Tepelné čidlo termostatu meria aktuálnu teplotu vracajúcej sa vody v potrubí úsťiacim do kotla. Termostat TC 11M disponuje systémom Antystop, ktorý chráni čerpadlo pred zatuhnutím alebo zanesením. Mimo vykurovaciu sezónu spustí procesor termostatu TC 11M každých 14 dní čerpadlo po dobu 30 sekúnd.
Pokročilé funkcie a komunikácia
Niektoré moderné termostaty, ako napríklad Priestorové regulátory CR11000, predstavujú novú generáciu digitálnych priestorových regulátorov s programovateľným izbovým regulátorom teploty využívajúcim komunikačný protokol OpenTherm. Tieto jednotky môžu byť použité ako hlavná súčasť systému alebo ako príslušenstvo k systémom vybaveným zodpovedajúcim rozhraním pre komunikáciu s týmto typom jednotiek.
Medzi ich pokročilé funkcie patria:
- 7-denný vykurovací program
- 7-denný program pre ohrev TUV
- 3 nastaviteľné teplotné úrovne
- 5 základných vykurovacích programov prednastavených z výroby
- Možnosť okamžitej zmeny teploty
- Automatická a manuálna prevádzka a režim vypnutia s protimrazovou ochranou
- Diaľková kontrola a programovanie parametrov kotla
- Diagnostika porúch
- Zobrazenie prevádzkových stavov kotla
- Napájanie regulátorov z kotla - batérie sa nepoužívajú
- Dvojvodičové prepojenie s kotlom bez polarity
- Ekvitermné funkcie, optimalizácia štartu kotla
- Jedna jednotka obsahuje podporu až 3 jazykov
Základy parných vykurovacích systémov HVAC
Príslušenstvo a súvisiace produkty
Okrem samotných termostatov je dôležité spomenúť aj súvisiace produkty, ktoré zabezpečujú správnu funkciu a bezpečnosť vykurovacieho systému. Medzi ne patria:
- Tepelný bezpečnostný vypúšťací ventil pre kotly na neatomizované pevné palivá s dvojitým zabezpečením a kapilárou s 360° otočným pripojením.
- Priamoohrievané zásobníky teplej úžitkovej vody ATTACK PZO PLUS, ktoré využijete v prípade, ak potrebujete samostatný ohrievač nezávislý od vykurovania a nemáte k dispozícii elektrickú energiu. V zásobníku sa voda ohrieva priamo plynovým zásobníkovým ohrievačom a spaliny sa jednoducho odvádzajú priamo do komína.
- Zásobník pre ohrev TÚV k tepelným čerpadlám ATTACK Inverter R32, ktorý je vhodný na ohrev TÚV. Plocha výmenníka je 2,6 m2. Zásobník a výmenník je vyrobený z nerezového materiálu. Pre zvýšenie povrchu a efektivity je povrch výmenníka vrúbkovaný, čím sa lepšie odovzdáva teplo.
Záver
Prenosný termostat pre kotol Attack predstavuje moderné a efektívne riešenie pre reguláciu vykurovania. Vďaka širokej škále dostupných typov a pokročilých funkcií si môžete vybrať termostat, ktorý najlepšie zodpovedá vašim potrebám a zabezpečí optimálny komfort a úsporu energie vo vašej domácnosti.